Product Summary
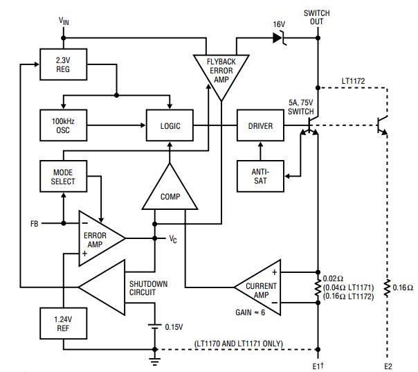
The LT1170IQ is a monolithic high power switching regulator. The device can be operated in all standard switching configurations including buck, boost, flyback, forward, inverting and “Cuk”. A high current, high effi-ciency switch is included on the die along with all oscilla-tor, control and protection circuitry. Integration of all functions allows the LT1170IQ to be built in a standard 5-pin TO-3 or TO-220 power package as well as the 8-pin packages. The applications of the LT1170IQ include Logic Supply 5V at 10A, 5V Logic to ±15V Op Amp Supply, Battery Upconverter, Power Inverter (+ to-) or (- to +), Fully Floating Multiple Outputs.
Parametrics
LT1170IQ absolute maximum ratings: (1)Supply Voltage: 40V; (2)Switch Output Voltage: 75V; (3)Feedback Pin Voltage (Transient, 1ms): ±15V; (4)Storage Temperature Range: -65℃ to 150℃; (5)Lead Temperature (Soldering, 10 sec): 300℃; (6)Operating Junction Temperature Range: -55℃ to 150℃.
Features
LT1170IQ features: (1)Wide Input Voltage Range: 3V to 60V; (2)Low Quiescent Current: 6mA; (3)Internal 5A Switch (2.5A for LT1171, 1.25A for LT1172); (4)Shutdown Mode Draws Only 50μA Supply Current; (5)Very Few External Parts Required; (6)Self-Protected Against Overloads; (7)Operates in Nearly All Switching Topologies; (8)Flyback-Regulated Mode Has Fully Floating Outputs; (9)Comes in Standard 5-Pin Packages; (10)LT1172 Available in 8-Pin MiniDIP and Surface Mount Packages; (11)Can Be Externally Synchronized.
Diagrams

| Image | Part No | Mfg | Description | ![]() |
Pricing (USD) |
Quantity | ||||||||||
|---|---|---|---|---|---|---|---|---|---|---|---|---|---|---|---|---|
![]() |
![]() LT1170IQ |
![]() |
![]() IC REG MULTI CONFIG ADJ 5A D2PAK |
![]() Data Sheet |
![]()
|
|
||||||||||
![]() |
![]() LT1170IQ#PBF |
![]() |
![]() IC REG MULTI CONFIG ADJ 5A D2PAK |
![]() Data Sheet |
![]()
|
|
||||||||||
![]() |
![]() LT1170IQ#TR |
![]() |
![]() IC REG MULTI CONFIG ADJ 5A D2PAK |
![]() Data Sheet |
![]()
|
|
||||||||||
![]() |
![]() LT1170IQ#TRPBF |
![]() |
![]() IC REG MULTI CONFIG ADJ 5A D2PAK |
![]() Data Sheet |
![]()
|
|
||||||||||
(China (Mainland))









