Product Summary
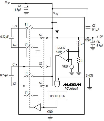
The MAX662ACSA+ is a charge-pump DC-DC converter. It provides the necessary +12V ±5% output to program byte-wide flash memories, and requires no inductors to deliver a guaranteed 30mA out-put from inputs as low as 4.75V. It fits into less than 0.1in2 of board space. The MAX662ACSA+ is a pin-compatible upgrade to the MAX662, and is recommended for new designs. The applications of the MAX662ACSA+ include +12V Flash Memory Programming Supplies, Compact +12V Op-Amp Supplies, Switching MOSFETs in Low-Voltage Systems, Dual-Output +12V and +20V Supplies.
Parametrics
MAX662ACSA+ absolute maximum ratings: (1)VCCto GND: -0.3V to 6V; (2)SHDN: -0.3V to (VCC+ 0.3V); (3)IOUTContinuous: 50mA; (4)Continuous Power Dissipation (TA= +70℃); (5)Plastic DIP (derate 9.09mW/℃ above +70℃): 727mW; (6)SO (derate 5.88mW/℃ above +70℃): 471mW; (7)CERDIP (derate 8.00mW/℃ above +70℃): 640mW; (8)Operating Temperature Ranges: 0℃ to +70℃; (9)Storage Temperature Range: -65℃ to +160℃; (10)Lead Temperature (soldering, 10sec): +300℃.
Features
MAX662ACSA+ features: (1)Regulated +12V ±5% Output Voltage; (2)4.5V to 5.5V Supply Voltage Range; (3)Fits in 0.1in2; (4)Guaranteed 30mA Output; (5)No Inductor-Uses Only 4 Capacitors; (6)185μA Quiescent Current; (7)Logic-Controlled 0.5μA Shutdown; (8)8-Pin Narrow SO and DIP Packages.
Diagrams

| Image | Part No | Mfg | Description | ![]() |
Pricing (USD) |
Quantity | ||||||||||||
|---|---|---|---|---|---|---|---|---|---|---|---|---|---|---|---|---|---|---|
![]() |
![]() MAX662ACSA+ |
![]() Maxim Integrated Products |
![]() Charge Pumps 12V 30mA Flash Programming Supply |
![]() Data Sheet |
![]()
|
|
||||||||||||
![]() |
![]() MAX662ACSA+T |
![]() Maxim Integrated Products |
![]() Charge Pumps 12V 30mA Flash Programming Supply |
![]() Data Sheet |
![]()
|
|
||||||||||||
(China (Mainland))









