Product Summary
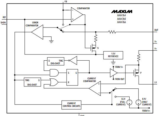
The MAX765CPA is an inverting switching regulator. The device is highly efficient over a wide range of load cur-rents, delivering up to 1.5W. A unique, current-limited, pulse-frequency-modulated (PFM) control scheme com-bines the benefits of traditional PFM converters with the benefits of pulse-width-modulated (PWM) converters. Like PWM converter, the MAX765CPA is highly efficient at heavy loads. Yet because it is PFM device, it uses less than 120μA of supply current. The applications of the MAX765CPA include LCD-Bias Generators, Portable Instruments, LAN Adapters, Remote Data-Acquisition Systems, Battery-Powered Applications.
Parametrics
MAX765CPA absolute maximum ratings: (1)V+ to GND: -0.3V to +17V; (2)OUT to GND: +0.5V to -17V; (3)Maximum Differential (V+ to OUT): +21V; (4)REF, SHDN, FB to GND: -0.3V to (V+ + 0.3V); (5)LX to V+: +0.3V to -21V; (6)LX Peak Current: 1.5A; (7)Continuous Power Dissipation (TA = +70℃), Plastic DIP (derate 9.09mW/℃ above +70℃): 727mW; SO (derate 5.88mW/℃ above +70℃): 471mW; CERDIP (derate 8.00mW/℃ above +70℃): 640mW; (8)Operating Temperature Ranges: 0℃ to +70℃; (9)Storage Temperature Range: -65℃ to +160℃; (10)Lead Temperature (soldering, 10sec): +300℃.
Features
MAX765CPA features: (1)High Efficiency for a Wide Range of Load Currents; (2)250mA Output Current; (3)120μA Max Supply Current; (4)5μA Max Shutdown Current; (5)3V to 16V Input Voltage Range; (6)-5V (MAX764), -12V (MAX765), -15V (MAX766), or Adjustable Output from -1V to -16V; (7)Current-Limited PFM Control Scheme; (8)300kHz Switching Frequency; (9)Internal, P-Channel Power MOSFET.
Diagrams

| Image | Part No | Mfg | Description | ![]() |
Pricing (USD) |
Quantity | ||||||||||||
|---|---|---|---|---|---|---|---|---|---|---|---|---|---|---|---|---|---|---|
![]() |
![]() MAX765CPA |
![]() Maxim Integrated Products |
![]() DC/DC Switching Regulators 5/12/15/AdjV DC/DC Inverter |
![]() Data Sheet |
![]() Negotiable |
|
||||||||||||
![]() |
![]() MAX765CPA+ |
![]() Maxim Integrated Products |
![]() DC/DC Switching Regulators 5/12/15/AdjV DC/DC Inverter |
![]() Data Sheet |
![]()
|
|
||||||||||||
(China (Mainland))









